When it comes to monitoring and managing applications and infrastructure on AWS, CloudWatch Metrics is your best friend.
CloudWatch helps you track key metrics in real time, providing the data you need to maintain system performance, troubleshoot issues, and gain deeper insights into your environment.
But like most things in AWS, it can take some getting used to. To help you make the most of CloudWatch Metrics, we've put together this comprehensive guide.
In this post, we’ll break down CloudWatch Metrics, how they work, how to use them effectively and share some best practices to ensure you’re getting the most out of them.
What Are CloudWatch Metrics?
mazon CloudWatch is AWS's essential tool for monitoring resources and applications.
CloudWatch Metrics are data points that track the status of AWS resources and services over time, helping you keep a close watch on the health and performance of your infrastructure.
These metrics are automatically sent from AWS services like Amazon EC2, S3, Lambda, and RDS. You can also create custom metrics from your applications or external sources.
For example, if you're running Amazon EC2 instances, CloudWatch Metrics will monitor key aspects such as:
- CPU usage
- Network traffic
- Disk activity
With CloudWatch, you can visualize these metrics in graphs, set up alarms for abnormal activity, and aggregate trends to enhance performance. This tool also extends to on-premises systems, ensuring comprehensive monitoring, whether you're using auto-scaling, Amazon ECS, or other AWS services.
Remember, CloudWatch’s pricing is based on the number of metrics you track, so it’s important to stay mindful of the costs when monitoring a large infrastructure.
How CloudWatch Metrics Work
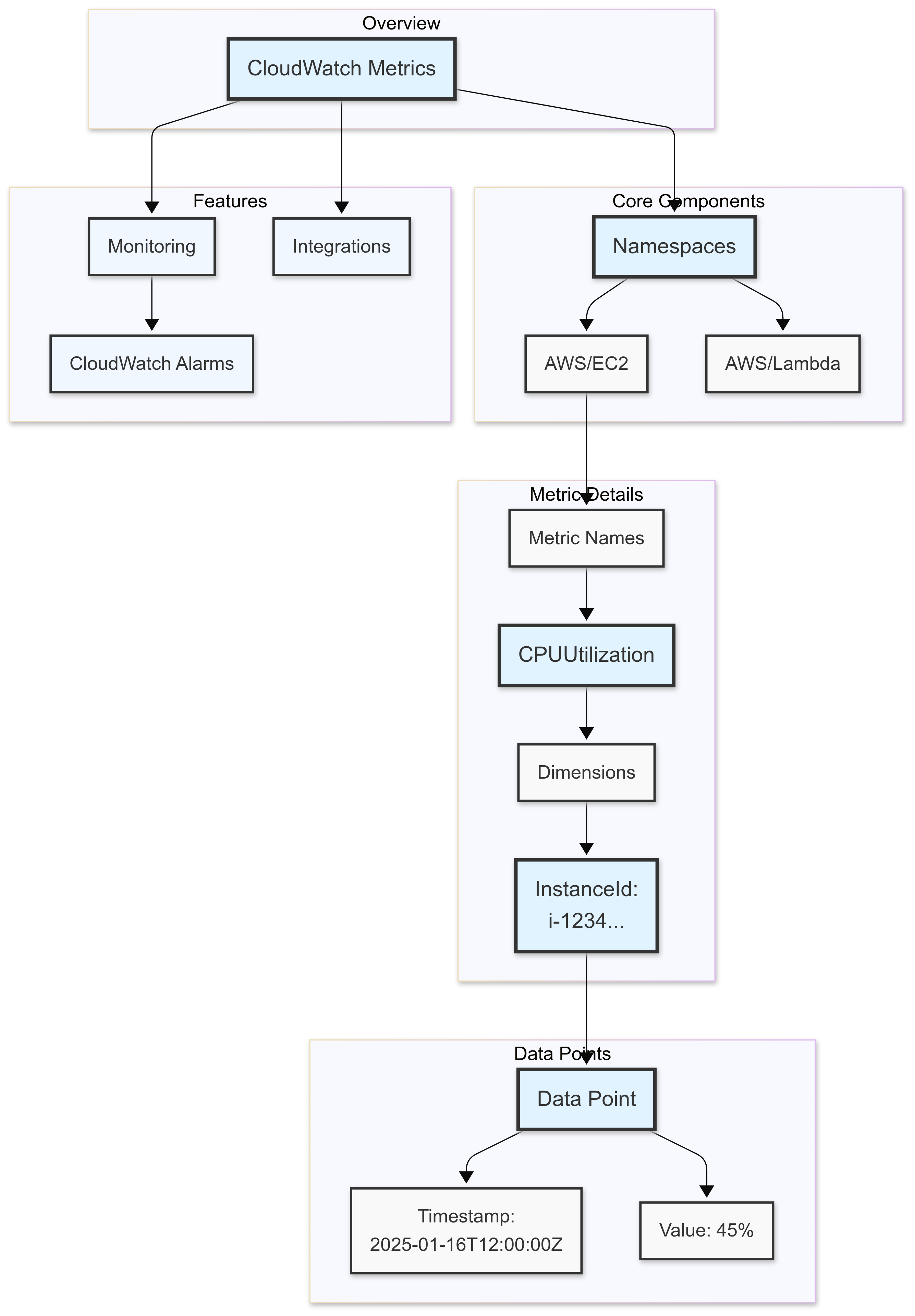
Amazon CloudWatch Metrics are structured with several key components to keep your data organized and easy to track. These elements help you monitor and analyze your AWS resources effectively:

- Namespace: This is the category for CloudWatch Metrics, grouping them by type or service. For instance,
AWS/EC2is the namespace for EC2 instances, andAWS/Lambdais used for Lambda functions. - Dimensions: These are key-value pairs that help filter and organize metrics. For example, an EC2 instance might have a dimension like
InstanceId, with a specific value such asi-1234567890abcdef0. - Metric Name: This is the specific name of the metric. Examples include
CPUUtilizationfor EC2 instances,Latencyfor API Gateway, orMemoryUtilizationfor Lambda functions. - Timestamp: Every metric has a timestamp, allowing you to track how the metric changes over time. This is essential for identifying trends, spotting issues, and understanding when events occur.
- Value: This represents the numerical data for a given metric, such as 70% CPU utilization or 200 MB of data transferred.
Example of a CloudWatch Metric
Here’s a quick example of how a CloudWatch Metric might look:
- Namespace: AWS/EC2
- Metric Name: CPUUtilization
- Dimensions: InstanceId=i-1234567890abcdef0
- Timestamp: 2025-01-16T12:00:00Z
- Value: 45% (CPU usage)
This gives you a snapshot of the CPU utilization for a specific EC2 instance at a given point in time.
CloudWatch also allows you to set up CloudWatch Alarms for tracking critical metrics and receiving notifications when thresholds are met. If you're using detailed monitoring for your EC2 or EBS instances, you can gather more granular data and make better-informed decisions about scaling or troubleshooting.
Interacting with Amazon CloudWatch Metrics
- Interact with Amazon CloudWatch metrics through the AWS CLI.
- Integrate with services like Kinesis and Firehose for real-time data streaming.
- Use IAM permissions to control who can view or modify your metrics.
- Extend integration to services like Amazon S3 and load balancers for deeper insights into your environment.
Types of CloudWatch Metrics
CloudWatch provides two main types of metrics: Standard Metrics and Custom Metrics. Each serves different purposes depending on what you need to monitor in your AWS environment.
Standard Metrics
Standard Metrics are the ones automatically provided by AWS for many of its resources and services.
The beauty of standard metrics is that you don’t need to set them up—they’re already being sent to CloudWatch by AWS services.
These metrics give you key insights into the health and performance of your resources without any extra effort on your part.
Some examples of standard metrics include:
- EC2 Instances: Metrics like CPU utilization, network traffic, and disk I/O.
- S3 Buckets: Metrics such as the number of requests, data transfer, and storage.
- Lambda Functions: Metrics like invocation count, duration, and error count.
These metrics are pretty straightforward and cover most basic monitoring needs for your AWS environment.
Custom Metrics
Custom Metrics, on the other hand, are used when you need to track specific data points that CloudWatch doesn’t automatically collect.
This is particularly useful for monitoring custom applications, databases, or other services not covered by the default AWS metrics.
Custom metrics allow you to gain a more granular view of your application’s performance or to track business-specific KPIs.
For instance, you might want to monitor:
- Application performance: Track response times, error rates, or latency.
- Database queries: Track query execution times or query volume.
- Business metrics: Monitor specific business indicators like the number of transactions or orders processed.
To send custom metrics to CloudWatch, you’ll use the CloudWatch API or the AWS SDK. Once the metrics are in CloudWatch, you can treat them just like the standard ones: you can set alarms, create dashboards, and analyze trends over time.
How to Use CloudWatch Metrics to Gain Insights
CloudWatch Metrics are powerful tools for maintaining and optimizing your AWS environment.
Here’s how you can use them effectively:
1. Set Alarms and Notifications
CloudWatch makes it easy to stay informed about important changes in your environment. You can set up alarms for when your metrics cross certain thresholds.
For example, if the CPU utilization of your EC2 instance exceeds 80% for a sustained period, you can set an alarm to trigger an alert via SNS (Simple Notification Service) or even initiate an automated action, like scaling your instances.
- Instant Notifications: Get alerted immediately when metrics surpass defined thresholds.
- Automated Actions: Set up automatic scaling or other actions to mitigate potential problems before they escalate.
You can create alarms for both standard and custom metrics, ensuring that no matter what you need to monitor, you’ll be notified as soon as something goes wrong.
2. Create Dashboards for Real-Time Monitoring
If you want to keep an eye on your AWS environment at a glance, CloudWatch Dashboards are the way to go. These dashboards let you consolidate the most important metrics from multiple AWS services into one view.
- Custom Dashboards: Create dashboards with the metrics that matter most to you, whether it’s EC2, S3, Lambda, or custom metrics.
- Real-Time Updates: Keep an updated view of your cloud environment’s health with real-time data.
These dashboards can be shared with your team, providing everyone with a clear view of the environment’s performance, and making it easier to stay on top of any issues or trends.
3. Analyze Trends with CloudWatch Logs Insights
CloudWatch Logs Insights enables you to explore your logs and metrics in greater detail to uncover trends and correlations. Querying logs alongside your metrics helps pinpoint the root causes of problems and identify patterns that may not be immediately obvious.
- Deeper Analysis: Combine log data with metrics for a comprehensive view of what’s happening.
- Root Cause Analysis: Use Logs Insights to troubleshoot performance issues and identify correlations—like whether a sudden spike in API latency is due to Lambda execution time.
Logs Insights allows you to go beyond just looking at raw metrics, helping you troubleshoot effectively and understand the bigger picture.
Best Practices for Using CloudWatch Metrics
Maximizing the effectiveness of CloudWatch Metrics requires a strategic approach to monitoring, alerting, and automation.
Here are some best practices to help you get the most out of CloudWatch:
1. Monitor What Matters
With the wealth of data CloudWatch provides, it’s easy to get overwhelmed by all the metrics. Instead of tracking everything, focus on the metrics that directly impact your application’s performance and health.
- Prioritize key metrics: For example, monitor CPU usage for EC2 instances, memory usage for Lambda functions, and request latency for API Gateway.
- Stay relevant: Track metrics that align with your application’s objectives and usage patterns.
Focusing on the most meaningful data will keep your monitoring efficient and prevent unnecessary noise.
2. Set Meaningful Alarms
Setting up alarms for every fluctuation in your metrics can be counterproductive. Instead, create alarms for thresholds that indicate significant issues.
- Focus on critical issues: Set alarms for metrics that signal potential problems, such as high CPU usage or increased error rates.
- Avoid false alarms: Make sure your alarms only trigger when there’s a genuine need for attention, not for every minor change.
This will help you react promptly to significant events without being overwhelmed by unnecessary notifications.
3. Use Custom Metrics for Application-Specific Monitoring
CloudWatch’s default metrics cover most AWS services, but they don’t capture everything, especially application-specific data. Create custom metrics to track important performance indicators for your applications that aren’t included in standard metrics.
- Track unique metrics: These could include metrics like active users, error rates, or the number of database queries.
- Tailor monitoring: Custom metrics allow you to align your monitoring strategy with your application’s needs.
These custom metrics help you monitor aspects of your application’s behavior that standard metrics might miss.
4. Utilize CloudWatch Contributor Insights
CloudWatch Contributor Insights is a powerful tool that helps you understand the contributors to a metric’s behavior. For example, if you notice a spike in database queries, Contributor Insights can show you which specific API calls are driving the traffic.
- Pinpoint root causes: Quickly identify the resources or users responsible for unusual activity.
- Make informed decisions: With detailed visibility, you can address issues more effectively and optimize your resources.
Contributor Insights adds a layer of context to your monitoring, helping you quickly diagnose issues.
5. Automate Responses to Alarms
Rather than manually responding to every alarm, take advantage of CloudWatch’s automation capabilities. When an alarm is triggered, you can set up automatic actions to resolve the issue without human intervention.
- Trigger automatic actions: For example, automatically scale EC2 instances or trigger a Lambda function to restart a service.
- Reduce manual effort: Automating responses ensures that critical issues are addressed quickly without waiting for human action.
Automation helps maintain system performance and reduces the burden on your team.
CloudWatch Metrics vs Other Monitoring Solutions
CloudWatch is a reliable option for monitoring AWS resources, but it’s important to consider how it stacks up against other monitoring tools, especially when you require advanced features or multi-cloud visibility.
Here’s how CloudWatch compares to other popular solutions like Last9, Datadog, and New Relic:
CloudWatch
CloudWatch is integrated deeply into the AWS ecosystem, making it an excellent choice for teams heavily invested in AWS.
It provides comprehensive monitoring for AWS services like EC2, Lambda, and RDS, as well as capabilities for managing logs, metrics, and alarms.
While it offers a cost-effective monitoring solution for AWS-centric environments, it may lack some advanced features that other tools provide.
Other Monitoring Solutions
Last9
- Unified Observability: Last9 brings together logs, metrics, and traces on a single platform, which simplifies troubleshooting in distributed systems.
- Multi-Cloud Support: While CloudWatch is designed primarily for AWS, Last9 extends its support across multiple cloud providers, offering a broader view of your infrastructure.
- Optimized for Distributed Systems: Last9 is tailored for managing complex microservices environments, providing deeper insights into application performance and system behavior. It’s ideal for teams managing multi-cloud or hybrid infrastructures.

Datadog
- Advanced Features: Datadog offers sophisticated analytics, customizable dashboards, and real-time monitoring for not just AWS, but other cloud environments and on-prem systems as well.
- Machine Learning and APM: Datadog includes anomaly detection powered by machine learning and Application Performance Monitoring (APM) to help you identify issues before they escalate.
- Higher Costs: While Datadog’s feature set is robust, it can become expensive, particularly as your data volumes grow.
New Relic
- Full-Stack Monitoring: New Relic provides end-to-end monitoring, covering infrastructure, applications, and logs, with powerful distributed tracing capabilities.
- Cross-Cloud Monitoring: Like Datadog, New Relic is built for monitoring multiple cloud environments, not just AWS.
- Cost Considerations: New Relic can be on the pricier side, making it better suited for larger teams or organizations with complex infrastructure needs.
When to Choose CloudWatch vs Other Tools
Choose CloudWatch if:
- You’re primarily using AWS services and need a native, simple, and cost-effective monitoring solution.
- Your monitoring requirements are focused on AWS resources and don’t require advanced features like machine learning or cross-cloud monitoring.
Consider Last9 if:
- You require a unified view that integrates logs, metrics, and traces, simplifying troubleshooting across different environments.
- Your infrastructure spans multiple cloud providers, and you need a comprehensive monitoring solution that goes beyond AWS.
- You need deeper insights into complex microservices or distributed systems and want to optimize costs.

Go for Datadog or New Relic if:
- You need advanced analytics, real-time monitoring, and machine learning-driven anomaly detection.
- Your infrastructure is multi-cloud or hybrid, and you need cross-platform visibility.
- You’re willing to invest in a more feature-rich solution to meet your complex observability needs.
Integrating Multiple Tools
If CloudWatch is your primary tool but you want additional features, you can integrate it with platforms like Last9, Datadog, or New Relic.
These tools can pull CloudWatch metrics into their systems, offering enhanced features like machine learning, cross-cloud visibility, and advanced troubleshooting.
This integration allows you to take advantage of CloudWatch’s cost-effective, AWS-native monitoring alongside the advanced functionality provided by other tools for complex environments.
What is the Cost of Using CloudWatch?
Amazon Web Services (AWS) CloudWatch is a powerful tool for monitoring and metrics, but understanding its cost structure is key to managing your budget. Here’s a breakdown of where the expenses can add up:
Data Ingestion
CloudWatch charges for the data it collects, including metrics, logs, and events. The more data you ingest, the higher the cost. For example, high-resolution AWS CloudWatch metrics or large-scale ingestion from services like Amazon EKS or Kubernetes can increase costs. It's essential to balance monitoring needs with the data you're sending.
Custom Metrics
While AWS CloudWatch metrics come with default options, custom metrics, such as application-specific performance indicators or business KPIs, incur additional fees. Custom metrics, particularly those using high resolution or putmetricdata, can add up if you track a large number.
Logs Storage and Retention
CloudWatch allows you to store logs from applications, but long-term storage can get expensive. Charges are based on the volume of logs stored, so it's important to manage retention policies and delete logs that are no longer needed. Consider using the CloudWatch agent for efficient log collection or filtering logs in formats like JSON to reduce unnecessary storage.
Alarms
Setting up alarms to monitor thresholds, such as CloudWatch alarms for your VPC or ELB, adds to the cost. The more alarms you have in place, the higher the cost. Regularly review your alarms and adjust them to ensure you're only paying for what's necessary.
Dashboards and Visualization
CloudWatch Dashboards allow you to visualize AWS CloudWatch metrics, but creating multiple or custom dashboards comes with a fee. If you have several dashboards monitoring different endpoints, keep an eye on how many you're using to avoid excess charges. The CloudWatch console and visualization features are helpful, but they can accumulate costs over time.
Managing Costs
Here are a few strategies to help you keep your AWS CloudWatch expenses under control:
- Set Retention Policies: Set up automatic deletion for logs or data you no longer need. This can help prevent storage charges from adding up.
- Optimize Metrics: Focus on monitoring the most critical AWS CloudWatch metrics for your applications and infrastructure. Using lower granularity or fewer high-resolution metrics can also help reduce data volume.
- Review Alerts and Dashboards: Regularly review the alarms and dashboards you've set up. Ensure you’re not over-alerting or visualizing excessive data, which could drive up your costs.
- Use the Free Tier: AWS offers a Free Tier for CloudWatch, which includes limited usage at no charge. Be careful not to exceed the Free Tier limits to avoid unexpected costs.
Wrapping Up
CloudWatch Metrics are super handy when it comes to keeping tabs on your AWS resources. They give you real-time data to help you stay in the loop and quickly handle any issues that pop up.
But if you're after something that simplifies your observability even more, Last9 brings all your metrics, logs, and traces together in one place. With smooth integration into tools like Prometheus and OpenTelemetry, it’s perfect for teams working with distributed systems and microservices.
Give it a try for free or schedule a demo—we think you’ll love it!
FAQs
What are CloudWatch Metrics?
CloudWatch Metrics are data points that reflect the state of an AWS resource or service over a defined period. These metrics are automatically collected from AWS services like EC2, Lambda, and RDS, and can also include custom metrics for application-specific monitoring.
How do CloudWatch Metrics work?
CloudWatch Metrics consist of several components:
- Namespace: Categorizes metrics by type or service (e.g., AWS/EC2).
- Dimensions: Key-value pairs used to filter metrics (e.g., InstanceId).
- Metric Name: Describes the metric (e.g., CPUUtilization).
- Timestamp: The time the data was recorded.
- Value: The numerical value representing the metric (e.g., 70% CPU usage).
What are the different types of CloudWatch Metrics?
CloudWatch offers two main types of metrics:
- Standard Metrics: Automatically collected from AWS services like EC2, Lambda, etc.
- Custom Metrics: User-defined metrics sent to CloudWatch for application-specific monitoring.
How can I use CloudWatch Metrics for better monitoring?
You can use CloudWatch Metrics to set alarms for abnormal thresholds, create real-time dashboards for monitoring, and analyze trends with CloudWatch Logs Insights. These tools help keep track of your system’s health and take action when needed.
What are the best practices for using CloudWatch Metrics?
To make the most of CloudWatch Metrics, focus on monitoring critical metrics, set meaningful alarms, use custom metrics for specific app data, automate responses to alarms, and regularly review your configurations.
How does CloudWatch compare to other monitoring solutions?
While CloudWatch is AWS-centric and cost-effective, it might lack advanced features. Tools like Last9, Datadog, and New Relic provide more features like multi-cloud support, machine learning, and detailed analytics. CloudWatch can also be integrated with these tools for enhanced functionality.
What are the costs of using CloudWatch Metrics?
CloudWatch charges for data ingestion, custom metrics, logs storage, alarms, and dashboards. Managing costs involves setting retention policies, monitoring only essential metrics, and optimizing alarms and dashboards.
Can I automate actions based on CloudWatch Metrics?
Yes, you can automate responses to CloudWatch alarms, such as scaling your EC2 instances or triggering Lambda functions to handle issues automatically when a metric crosses a threshold.
Is CloudWatch suitable for non-AWS environments?
CloudWatch is primarily designed for AWS resources. However, you can integrate it with other tools for a broader view of multi-cloud or hybrid environments.
