Log analytics is essential for IT operations, helping teams monitor systems and resolve issues efficiently.
It provides key insights into system performance, error detection, and areas for improvement. For anyone managing applications or infrastructure, understanding log analysis is critical to maintaining the reliability and stability of systems.
Let's break down what log analytics means and its role in keeping systems healthy and efficient.
The Essence of Log Analytics
Log analytics involves collecting and analyzing log data from IT systems, applications, and infrastructure. It helps teams understand system behavior, performance, and overall health.
Unlike basic log management, which is about gathering and storing logs, log analytics adds deeper analysis, offering ways to identify patterns, visualize data, and gain actionable insights from logs.
Why Log Analytics Matters
As systems become more complex and distributed, particularly with the increasing use of microservices and Kubernetes, the amount of log data can quickly become overwhelming.
Without effective log analytics:
- Troubleshooting becomes a nightmare
- Performance optimization is guesswork
- Security threats may go unnoticed
- User experience issues can slip through the cracks
Log analytics addresses these challenges by providing real-time insights, enabling proactive monitoring, and facilitating faster root-cause analysis of performance issues.
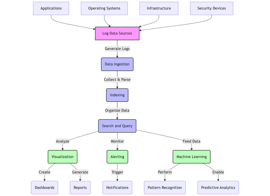
Key Components of Log Analytics
A robust log analytics solution typically includes:

- Data Ingestion: Collecting logs from various data sources, including applications, operating systems, and virtual machines.
- Indexing: Organizing log data for efficient querying, often using SQL-like languages.
- Search and Query: This allows you to find specific log entries and patterns.
- Visualization: Creating dashboards and graphs for easy interpretation of data analytics results.
- Alerting: Notifying you of important events or anomalies.
- Machine Learning: Identifying patterns and predicting issues through advanced pattern recognition techniques.
Implementing Log Analytics:
Let's look at how log analytics works in practice, drawing from both general best practices and real-world experiences.
Data Collection:
- Set up log collectors for each component of your system, including Windows servers, Linux machines, and cloud resources.
- In a recent project, we used Azure Monitor agents to collect logs from our Azure resources and on-premises servers.
Centralized Storage:
- Use a centralized platform to aggregate all your logs.
- Microsoft Azure provides Azure Log Analytics Workspace for this purpose, which integrates seamlessly with other Azure services.
Querying:
- Use a powerful query language to search through your logs.
- Azure Log Analytics uses the Kusto Query Language (KQL). Here's an example:
Kusto Query
AzureActivity
| where TimeGenerated > ago(1h)
| where OperationName has "Microsoft.Compute/virtualMachines"
| summarize count() by OperationName, ResultTypeVisualization:
- Create dashboards to visualize key metrics and trends.
- Azure Portal provides built-in visualization tools, but you can also use popular options like Grafana for custom dashboards.
Alerting:
- Set up alerts for specific error patterns and performance thresholds.
- Azure Monitor allows you to create actionable alerts based on log query results.
Popular Log Analytics Tools and Providers
There are several excellent options in the market:
- Azure Monitor: Integrated with Azure services, great for monitoring Azure resources and hybrid environments.
- Elastic Stack (ELK): Open-source solution, suitable for on-premises deployments.
- Last9: A telemetry data warehouse that brings together metrics, logs, and traces in one unified platform, making it ideal for managing complex systems at scale.
- Splunk: Powerful enterprise-grade solution with advanced SIEM capabilities.
- Amazon CloudWatch: Integrated with AWS services, similar to Azure Monitor in the Azure ecosystem.
- Grafana Loki: Lightweight, Prometheus-inspired, great for Kubernetes workloads.

Best Practices for Log Analytics
Based on industry standards and my experiences, here are some tips to get the most out of your log analytics:
- Structure Your Logs: Use a consistent format (e.g., JSON) to make parsing easier.
- Include Contextual Information: Add trace IDs, user IDs, and other relevant metadata to your logs.
- Sample Wisely: In high-volume environments, implement intelligent sampling to reduce costs without losing important information.
- Automate: Set up automated alerts and dashboards to proactively monitor your systems.
- Retention Strategy: Define a clear retention policy based on your compliance and analytical needs.
- API Integration: Utilize APIs provided by log analytics tools to automate log ingestion and analysis processes.
Use Cases for Log Analytics
Log analytics has a wide range of applications across IT operations and security:
- Troubleshooting: Quickly identify the root cause of errors and performance issues.
- Performance Monitoring: Track system health, resource utilization, and application performance.
- Security Analysis: Detect and investigate security threats and anomalies.
- Compliance: Generate audit trails and reports for regulatory compliance.
- User Behavior Analysis: Understand how users interact with your applications to improve user experience.
- Capacity Planning: Analyze usage patterns to forecast future resource needs.
Challenges in Log Analytics
While log analytics is powerful, it's not without challenges:
- Data Volume: As systems grow, log data can become overwhelming, impacting storage and processing costs.
- Privacy Concerns: Logs may contain sensitive information, requiring careful handling and compliance with data protection regulations.
- Tool Complexity: Some log analytics tools have steep learning curves, requiring dedicated training and expertise.
- Analysis Paralysis: With so much data available, it's easy to get lost in the details and lose sight of key insights.
Conclusion
Log analytics is more than just a tool; it’s a smart approach to managing our systems. It helps troubleshoot issues, improve performance, and keep our environments secure.
The goal is to go beyond merely collecting logs; it's about finding insights that can enhance your systems and processes.
If you want a solution to manage metrics, traces, and logs all in one place, check out Last9. Schedule a demo with us to learn more, or start your free trial to explore the platform.
FAQs
What is meant by log analytics?
Log analytics refers to the process of collecting, analyzing, and deriving insights from log data generated by various IT systems and applications.
What is log analysis used for?
Log analysis is used for troubleshooting, performance monitoring, security analysis, compliance reporting, and understanding user behavior.
How does log analytics work in cloud computing environments?
In cloud environments, log analytics tools collect data from various cloud resources, centralize it, and provide analysis and visualization capabilities, often integrating with other cloud services for comprehensive monitoring.
How does log analytics differ from log management?
Log management focuses on collecting, storing, and indexing log data, while log analytics goes a step further by analyzing and visualizing this data to identify trends, anomalies, and actionable insights.
What types of log data are commonly analyzed?
Commonly analyzed logs include application logs, system logs, network logs, security logs, and audit logs. Each provides different insights into the performance, security, and operations of IT systems.
Can log analytics improve system security?
Yes, log analytics can help detect security threats by analyzing patterns and anomalies in log data. It can be used to identify suspicious activity, track unauthorized access, and support incident investigations.
How do you optimize log queries in log analytics?
Optimizing log queries involves using the right filters, avoiding unnecessary data collection, aggregating data where possible, and leveraging tools that support efficient query processing, such as Azure Log Analytics or Splunk.
What role does machine learning play in log analytics?
Machine learning can be used in log analytics to identify patterns and predict potential issues. It helps with anomaly detection, trend analysis, and the automated identification of recurring problems.
How does log analytics support compliance efforts?
Log analytics assists with compliance by tracking and auditing system activity, providing reports that can demonstrate adherence to regulations such as GDPR, HIPAA, and PCI-DSS.

